内膜增生,作为心血管疾病发展进程中一个关键且复杂的病理过程,其核心病理环节聚焦于血管平滑肌细胞(VSMCs)的一系列异常改变,具体涵盖VSMCs的异常增殖、迁移以及表型转化。这些异常变化相互交织、协同作用,共同推动了内膜增生的不断进展,严重威胁着心血管系统的健康与稳定。
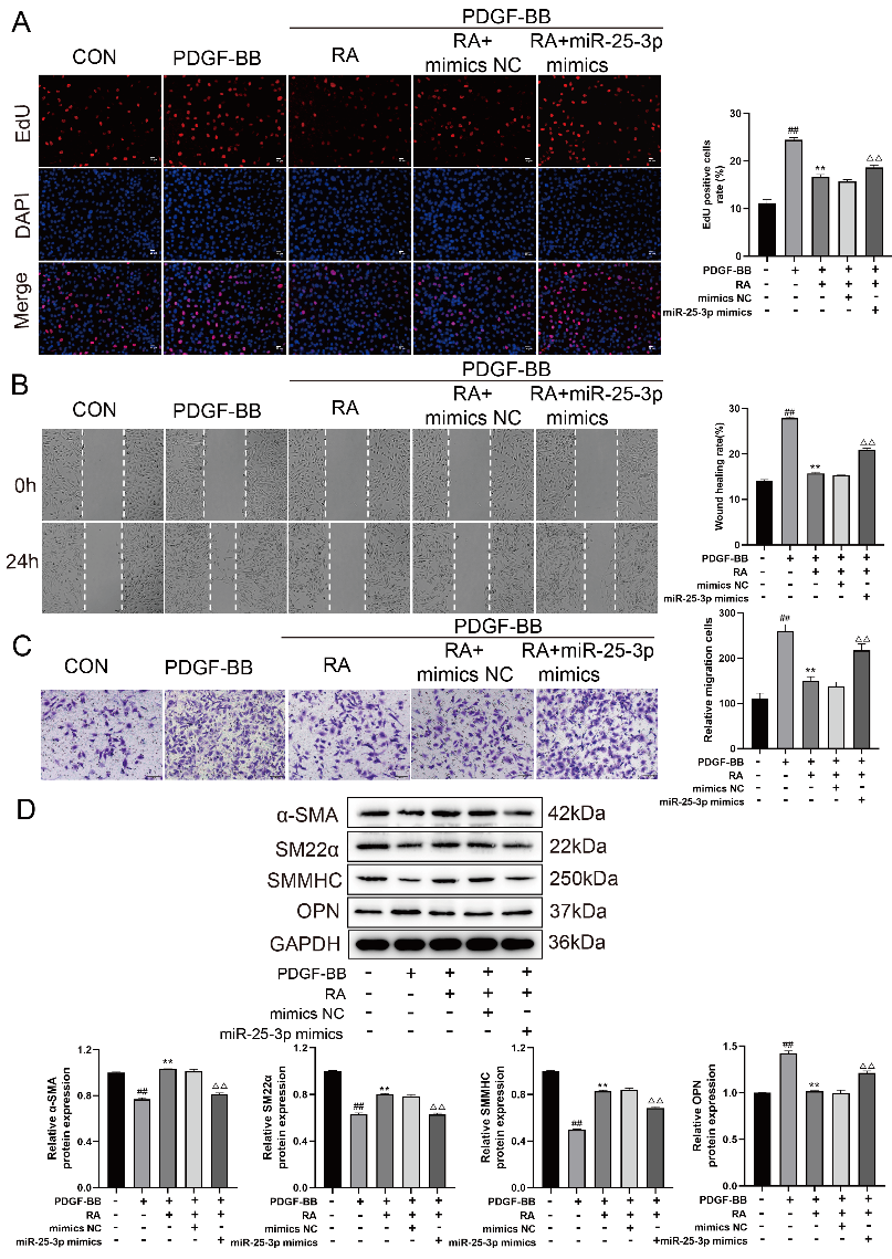
该研究分析显示,miR-25-3p mimics可显著强化血小板衍生生长因子-BB(PDGF-BB)介导的VSMCs增殖、迁移与表型转化,而RA则能部分削弱miR-25-3p的这一作用效果(见图1)。

图 1 miR-25-3p减轻迷迭香酸对PDGF-BB诱导的血管平滑肌细胞增殖、迁移和表型转变能力的抑制作用
从作用机制层面深入探究,发现miR-25-3p 可直接靶向作用于沉默调节蛋白(SIRT6)并对其进行调控(见图2)。

图 2 SIRT6 受到miR-25-3p的靶向调控
当SIRT6被敲低后,miR-25-3p inhibitor对PDGF-BB诱导的VSMCs 增殖、迁移及表型转化的抑制作用,出现了部分减弱的现象;同时,miR-25-3p inhibitor对PDGF-BB刺激所引发的核因子E2相关因子2/抗氧化反应元件(Nrf2/ARE)信号通路的抑制作用,在SIRT6敲低后反而进一步增强(见图3)。

图 6 在PDGF-BB诱导的血管平滑肌细胞中,Nrf2/ARE信号通路受miR-25-3p/SIRT6轴的调控
在体内实验方面,RA能够有效减轻内膜增生的程度,而miR-25-3p mimics则可部分逆转RA对血管重塑的抑制效应(见图4)。

图 4 迷迭香酸(RA)对小鼠血管损伤模型的影响
综合上述研究结果:RA能够通过miR-25-3p/SIRT6轴这一关键信号传导通路,有效激活Nrf2/ARE抗氧化信号通路,从而在分子水平上发挥抑制血管重塑的重要作用,为深入理解血管重塑的调控机制以及开发相关治疗策略提供了新的理论依据。
论文链接:
//doi.org/10. 1021/acs.jafc.3c02916