缺血性脑卒中具有高发病率、高致残率、高死亡率、高复发率的特点,被视为全球性的公共健康问题。缺血性脑卒中发生的主要原因为凝结的血栓或栓子阻塞在脑动脉中使大脑供血受限从而引起氧气和营养的供应不足。目前广泛应用于临床的治疗药物均具有不同程度的应用限制,包括治疗时间窗狭窄、出血风险、再灌注损伤及部分患者耐药等明显局限性。因此,开发具有多靶点、整体调节、副作用小等特点的新型防治药物,是临床医学面临的重大挑战。中医药在防治心脑血管疾病方面历史悠久,且整体调节的理念与现代系统生物学不谋而合,为解决这一临床难题提供了潜在方案。刺五加叶作为一种可再生资源,因其化学成分以及药效作用与刺五加根相似,被广泛用于脑血管疾病、缺血性心脏病等疾病的治疗。然而,刺五加叶的化学成分复杂,在体内作用于多个靶点,致使其治疗缺血性脑卒中的整体作用机制研究尚不够深入,目前缺乏系统研究,在一定程度上限制了刺五加叶的开发及应用。
针对上述问题,刘忠英教授/汪戎锦副教授团队在前期的研究工作中筛选并制备了刺五加叶的主要活性组分,并采用药效学研究证明了刺五加叶具有抗氧化、抑制细胞损伤以及缺血性脑卒中的保护作用。该研究进一步围绕脂质异常、神经损伤、氧化应激及炎症反应等缺血性脑卒中的关键病理环节,采用基于质谱技术的非靶向-靶向代谢组学的研究方法,对刺五加叶治疗缺血性脑卒中的作用机制进行了深入研究,并阐明其科学内涵。

图1 该研究主要分析流程
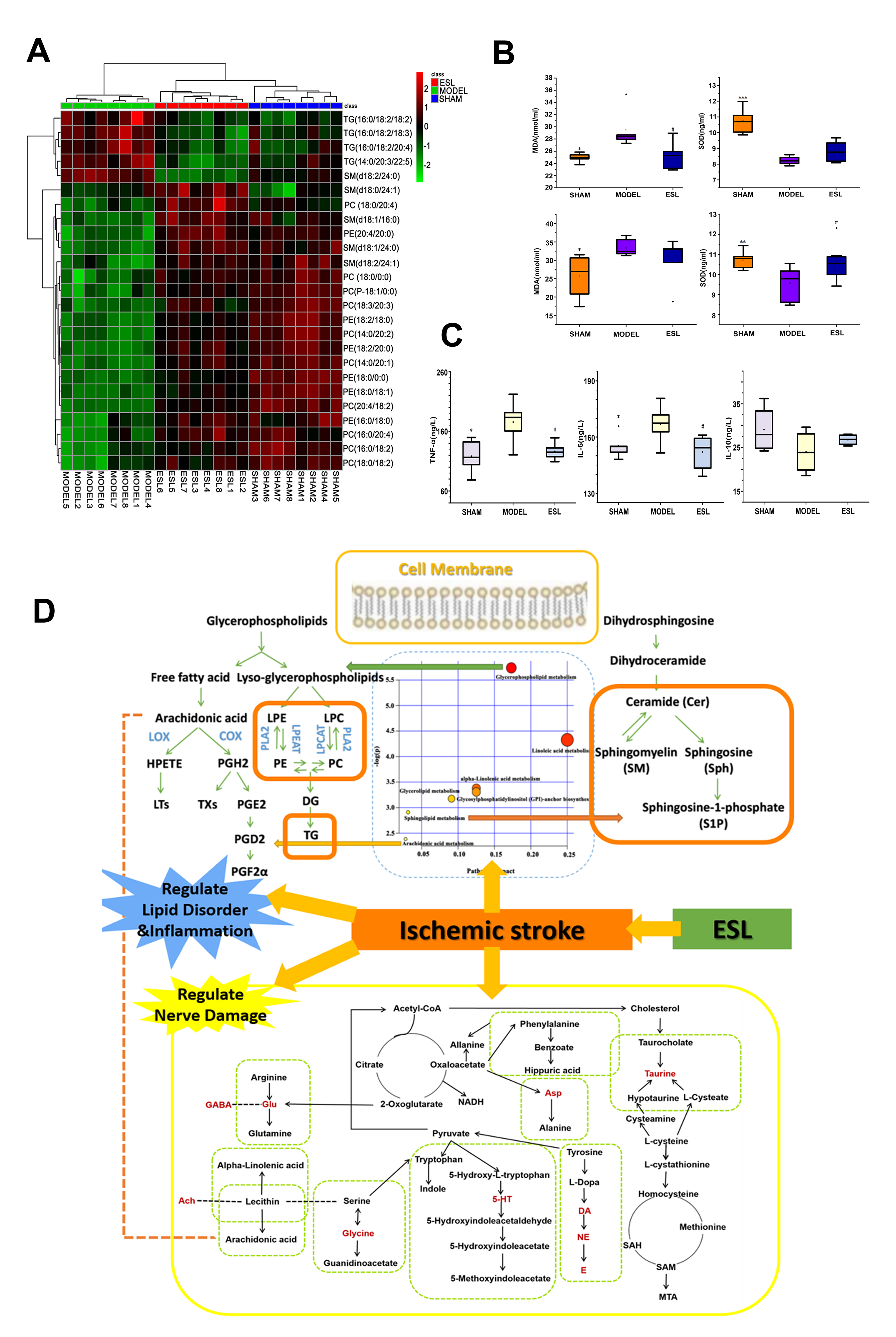
首先,采用基于UPLC-Q-TOF/MS的脂质组学方法,研究缺血性脑卒中发生后大鼠血清脂质的代谢紊乱,以及刺五加叶的调节作用。利用UPLC-Q-TOF/MS采集刺五加叶给药四周后缺血性脑卒中大鼠血清样本的脂质代谢轮廓,结合Progenesis QI软件进行包括多元统计学分析、潜在脂质标志物鉴定以及通路分析在内的数据处理。共鉴定出27种脂质组学生物标志物,包括PC,PE,SM和TG类脂质,分布在各种脂质代谢途径中,包括甘油磷脂、亚油酸、α-亚麻酸、甘油脂、鞘脂和花生四烯酸代谢途径。结果表明,刺五加叶能够调节缺血性脑卒中发生发展过程中出现的脂质代谢紊乱。

图2.(A)正离子模式下的PCA 3D图;(B)假手术组/刺五加叶治疗组和模型组样本在正离子模式下的OPLS-DA图和S-plot图
其次,针对缺血性脑卒中发生时的神经损伤过程,采用UPLC-TQ/MS对大鼠脑组织及血清中10种神经递质进行了定量研究。结果表明,缺血性脑卒中能够导致谷氨酸(Glu),天冬氨酸(Asp)等兴奋性氨基酸的过度释放,产生神经毒性,还能够增加γ-氨基丁酸(GABA)、五羟色胺(5-HT)、去甲肾上腺素(NE)、肾上腺素(E)、多巴胺(DA)以及牛磺酸(Tau)的含量,并降低抑制性神经递质甘氨酸(Gly)以及神经炎症调节剂乙酰胆碱(Ach)的含量。而给予刺五加叶治疗后,能够使以上神经递质在脑组织和血清中的水平均向正常水平调节,说明其能够通过调节缺血性脑卒中大鼠的神经递质含量发挥保护中枢神经系统的作用。

图3.(A)/(B)不同组别大鼠血清和脑组织中神经递质含量测定结果及代谢网络;(C)神经递质经UPLC-TQ/MS检测的提取离子流图
最后,通过MDA和SOD的定量分析,检测缺血性脑卒中后氧化应激程度,通过TNF-α,IL-6和IL-10的定量分析,检测炎症反应程度。结果表明,刺五加叶可以在一定程度上减轻机体的氧化应激和炎症损伤,从而减轻缺血性脑卒中对机体的损伤。从调节脂质代谢紊乱、神经损伤、氧化应激反应以及炎症反应等方面揭示了刺五加叶治疗缺血性卒中的作用机制。

图4.(A)筛选出潜在血清脂质生物标志物的热图;(B)三组大鼠血清及脑组织中MDA和SOD含量;(C)三组大鼠脑组织中TNF-α, IL-6, 和IL-10含量;(D)血清脂质组学结合神经递质靶向定量结果得到的刺五加叶治疗缺血性脑卒中在体内调节的通路及机制
该研究从刺五加叶对血脂代谢紊乱、神经损伤、氧化及炎症损伤的调节方面揭示了刺五加叶对大鼠缺血性卒中的治疗机制,推测其生物学意义可能为抑制PLA2等脂质通路中的酶促反应从而抑制游离脂肪酸的形成或者神经毒性物质的产生,进而减少机体炎症及氧化应激损伤。并在拮抗兴奋性神经毒性产生的同时促进抑制性神经递质的释放,起到神经保护作用。该研究采用的研究策略与中药治疗疾病的整体观相契合,将突破从“单一途径、单一靶点”作用出发,难以全面阐述中药整体作用机制的技术瓶颈,为中药治疗疾病的药效物质基础及机制研究提供科学依据。
论文链接://pubs.rsc.org/en/content/articlelanding/2021/fo/d0fo02845b